quine20250304.txt

Image quine20250304


(C) David Vajda
Thu Apr  3 19:36:27 2025
3 Network - TTL - Disjunktive Normalform

	x2	x1	x0		y
 0	0	0	0		0
 1	0	0	1		1
 2	0	1	0		1
 3	0	1	1		0
 4	1	0	0		0
 5	1	0	1		1
 6	1	1	0		1
 7	1	1	1		0

	x2	x1	x0		y
 1	0	0	1		1
 2	0	1	0		1
 5	1	0	1		1
 6	1	1	0		1


	x2	x1	x0		y
Gruppe 1:
 1	0	0	1		1
 2	0	1	0		1
Gruppe 2:
 5	1	0	1		1
 6	1	1	0		1

1:5			-	0	1
2:6			-	1	0

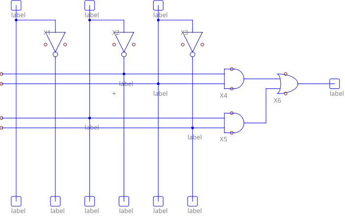
	y	<=	(not x1 and x0) or
			(x1 and not x0);

library ieee;
use ieee.std_logic_1164.all;

entity quine20250304 is
port (
	x2, x1, x0: in std_logic;
	y: out std_logic
);
end;

architecture behaviour of quine20250304 is
begin
	y	<=	(not x1 and x0) or
			(x1 and not x0);
end;

library ieee;
use ieee.std_logic_1164.all;

entity quine20250304testbench is
port (
    y: out std_logic
);
end;

architecture behaviour of quine20250304testbench is
	component quine20250304
	port (
		x2, x1, x0: in std_logic;
		y: out std_logic
	);
	end component;
	signal x2, x1, x0: std_logic;
begin
	q: quine20250304 PORT MAP (x2=>x2, x1=>x1, x0=>x0, y=>y);